初审编辑:胡昌辉
责任编辑:石语轩
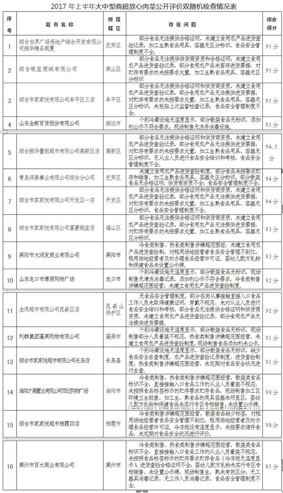
大众网烟台8月10日讯 (通讯员 夏天棋 记者 姚辉) 为全面贯彻《食品安全法》,监督大型商超落实法定义务,烟台市食药局于近日集中对大中型商超放心肉菜公开评价工作进行了第一次双随机检查。
此次检查市食药监局成立2个检查组,采取交叉、双随机方式确定检查县市区及被检查单位。对全市16家大型商超企业进行了食品质量、自律管理和诚信经营三个方面,质量抽样检验、标识抽检、现场检查、进货检查验收、食品安全管理制度、自查制度建立及落实、虚假宣传、消费侵权等八项内容的专项检查。重点检查商超经营者落实主体责任、食品安全管理能力、食品质量安全日常抽检、食品安全管理人员法规知晓率等情况,以及县市区食品药品监督管理部门落实属地监管责任情况。
检查组依据国家食品药品监督管理总局《食品生产经营日常监督检查要点表》,对超市内食品销售和制售行为进行监督检查,对检查中发现的问题项目一一记录进《食品生产经营日常监督检查结果记录表》,并参照公开评价检查表解释,对《公开评价检查表》中的现场检查内容计分。此次评价检查适当增加了加分鼓励项目,包括开展建立良好行为规范、实施危害分析与关键控制点体系工作等。
检查期间发放《大中型商超放心肉菜公开评价消费者满意度调查表》1650份,满意率99.8%。抽检预包装食品、食用农产品和现场制售(散装)食品3个大类20个品种共320批次,合格率100%。对于检查出的问题检查组当场反馈给所属县市区局,督促市县区局责令企业针对查出的问题 “举一反三”抓好整改工作。


初审编辑:胡昌辉
责任编辑:石语轩
根据滨海路大货车运行特点,交警四大队组织警力将凌晨1:00—4:00的时间段,作为滨海路大货车违规通行管控的重点,专门成立机动夜查小组,采取定点检查和全路段警车流动巡查。下一步,交警部门将不定期、不定时组织针对滨海路大货车违规通行的专项整治,最大限度消...[详细]
1月8日上午,烟台市公安局福山分局在全区统一开展了“110宣传日”现场集中宣传活动。福山公安分局政委王长君、副局长马红军亲自深入主宣传会场,与民警一起参加宣传咨询活动,面对面解答群众咨询。[详细]
今日,大众网·海报新闻记者从教育部门了解到,2018年烟台市十大教育新闻正式对外公布。2018年,烟台教育贯彻落实立德树人根本任务,以深化改革为动力,补短板、提质量,优结构、强保障,各级各类教育持续健康发展,向着更加公平更有质量的教育加快迈进。[详细]
新年伊始,一个利好消息给长岛带来了发展的新机遇。 1月7日上午,长岛海洋生态文明综合试验区工委、管委挂牌仪式在长岛举行。此举标志着长岛的保护发展将正式按照综试区的管理体制和运行模式推进。 长岛的生态建设布局从去年就开始构建。2018年6月19日,...[详细]
1月8日上午,烟台市人民政府新闻办公室召开新闻发布会,解读《烟台市消防管理若干规定》。记者从会上获悉,《烟台市消防管理若干规定》是烟台第一部消防管理方面的政府规章,共28条,将于2019年2月1日施行。 [详细]
1月7日上午11时,长岛海洋生态文明综合试验区工委、管委挂牌仪式在长岛举行。烟台市有关领导,区工委、管委领导,县人大、县政协领导班子成员及“法检”两长,县委各部委、县政府部门主要负责人,各乡镇(街道、开发管理处)主要负责人等参加仪式。市委常委、统战部长...[详细]